JS 基础 - 作用域链浅析
为可以大概了解作用域链是个什么东西,本文着重说明作用域链,尽量不引入其他的概念。
为可以大概了解作用域链是个什么东西,本文着重说明作用域链,尽量不引入其他的概念。
为什么要写散列表(Hash Table)?!因为忘记,就算以前在大学的时候学得多好,分数考多高。成了前端狗之后一方面是自己对自己不够严格,另一方面工作方面也是用得少这方面的知识,平时大多都是一群朋友吹牛皮的时候,亮出来吓吓人(也只能说自己记得的部分)。当夜深人静时都会想想自己吹过的牛皮~感叹这些知识自己真的忘得差不多了,三分钟热度来写个文章温故知新!
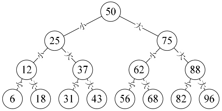
紧接着上篇 二叉树的 javascript 实现 ,来说一下二叉树的遍历。
图:关于图的概念就大概说一下基本的,图分成有向和无向。图由若干顶点构成,顶点相连成边,边由顶点对组成,(假设有v1,v2两顶点,(v1,v2)即为一条边)每个顶点有权重,对于图的概念可以自行Google,本文着重对图的实现,上两张“图”的例子:
函数节流:给定时间间隔内只执行一次
函数防抖:在连续尝试触发的情况,只有触发的时间间隔大于给定时间才会真正触发。
使用如下例子,说明 filter 作为 html 属性一部分或元素文本一部分的解析,以及 vue 对 filter 解析过程的详细实现。